您好,欢迎您访问国商商品交易中心!
客服电话:4000521566
首页
关于我们
公司简介
企业资质
营业执照
经营理念
经营宗旨
业务介绍
法律声明
资金监管
自律承诺
联系我们
信息中心
公司公告
商品公告
企业动态
行业资讯
客户服务
开户流程
开户资料
在线开户
签约流程
出金入金
交易日历
常见问题
协议交易
业务规则
上市品种
交收仓库
订单交易
业务规则
上市品种
交收仓库
行情简报
质检机构
联系我们
仓单数据
洋葱仓单数据
土豆仓单数据
政策法规
风险控制
监管办法
违规情况
相关法规
投资者教育
下载中心
软件下载
文档下载
联
系
我
们
客服电话:
400-0521-566
投
诉
渠
道
投诉电话:
0538-8660080
下
载
中
心
订单交易软件:
电脑客户端:
Windows客户端下载
网页端:
订单交易网站
手机客户端:
点击安装
微信小程序:
现货挂牌软件:
网页端:
挂牌交易网站
手机网页端:
挂牌交易网站
手机客户端:
点击安装
当前位置:
主页
>
信息中心
>
商品公告
>
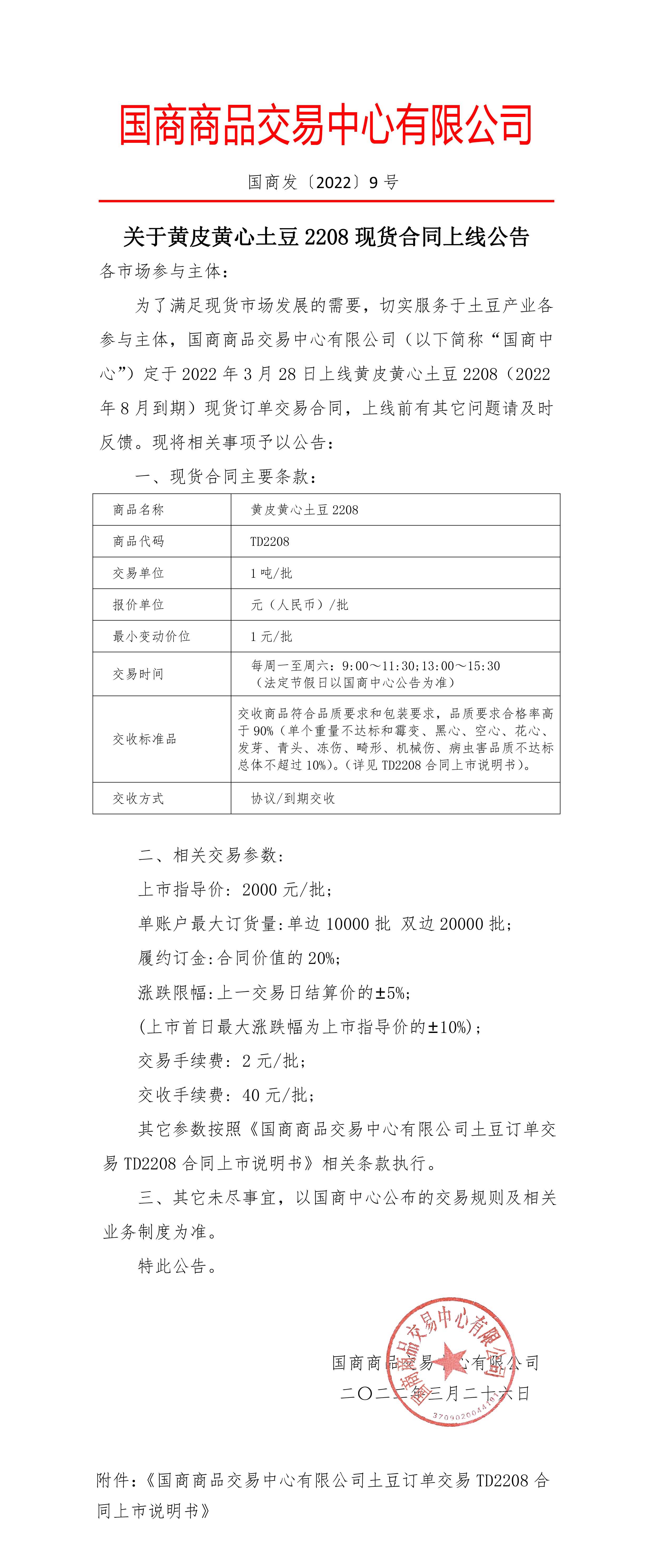
关于黄皮黄心土豆2208现货合同上线公告
发布时间:2022-03-26
附件:《国商商品交易中心有限公司土豆订单交易 TD2208 合
同上市说明书》
http://www.gss.cn/gs/order/pin/2022/0326/1206.html
国商商品交易中心
http://www.gss.cn/
以上信息均不作投资建议,仅供参考
上一篇:
关于调整履约订金的公告
下一篇:
关于黄皮黄心土豆2212现货合同上线公告
热点新闻
泰山玉的市场前景
世界八大洋葱生产国概况
100个全国种植业“三品一标”基地公布!
科技助农增收,土豆从这里走向全国
南方蔬菜开始大量上市 今冬菜价将回归合
国际粮价要闻:巴基斯坦洋葱获中国市场
我国洋葱主要产区,洋葱产地分布
泰山玉新说——泰山玉前程
国商商品交易中心有限公司 风险提示书
推荐阅读
青海土豆如何从卖原料走向卖产品?
我国洋葱主要产区,洋葱产地分布
聚焦土豆产业 再造发展新引擎
“洋葱良种培育与研发的技术”解读
洋葱种植方法与时间种
洋葱的特点
我国洋葱主要产区,洋葱产地分布
土豆什么时候传入中国?
科技助农增收,土豆从这里走向全国